预约就诊
投诉电话
心理咨询电话:0563-5999072
首 页
医院概况
医院动态
医保农合
医院文化
医护天地
戒烟门诊
信息公开
体检查询
站内检索
医院动态
DYNAMIC HOSPITAL
最新动态
通知
公告
电子院报
健康365
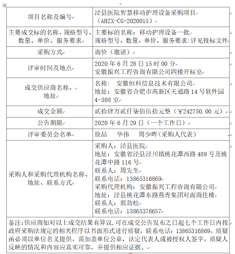
泾县医院智慧移动护理设备采购项目成交公示
时间:2020/6/29 8:17:48
相关阅读
泾县医院和重点中心乡镇卫生院提
[4-29]
泾县医院持续葡萄糖监测系统传感
[4-29]
泾县医院和重点中心乡镇卫生院提
[4-29]
泾县医院中药颗粒剂(非集采)配
[4-28]
泾县医院和重点中心乡镇卫生院提
[4-27]
友情链接/WEB LINKS
友情链接
安徽省立医院
南京市第一医院
芜湖市第二人民医院
全国百姓放心示范医院
重要城市网站
中央政府
北京
上海
广州
南京
苏州
深圳
珠海
厦门
大连
青岛
重庆
武汉
政府网站
泾县卫生网
泾县食品药品监督管理局
泾县疾控中心
泾县卫生监督所
泾县计生委
泾县人力资源和社会保障部
乡镇网站
泾县琴溪镇
泾县汀溪乡
泾县蔡村镇
泾县昌桥乡
泾县茂林镇
泾县泾川镇
泾县榔桥镇
泾县丁家桥镇
泾县桃花潭镇
泾县黄村镇
泾县云岭镇
医疗门户类
医网
中国医疗保险研究会
中药网
地址:安徽省泾县泾川镇桃花潭西路489号及桃花潭中路116号 | 导诊及预约诊疗电话:0563-5036391
Copyright 2008-2012 All rights reserved
皖ICP备07005904号
皖公网安备 34182302000037号